Conceitos Gerias SIGAA - Cadastros de Cursos
Informações Gerais - Cadastro de Cursos
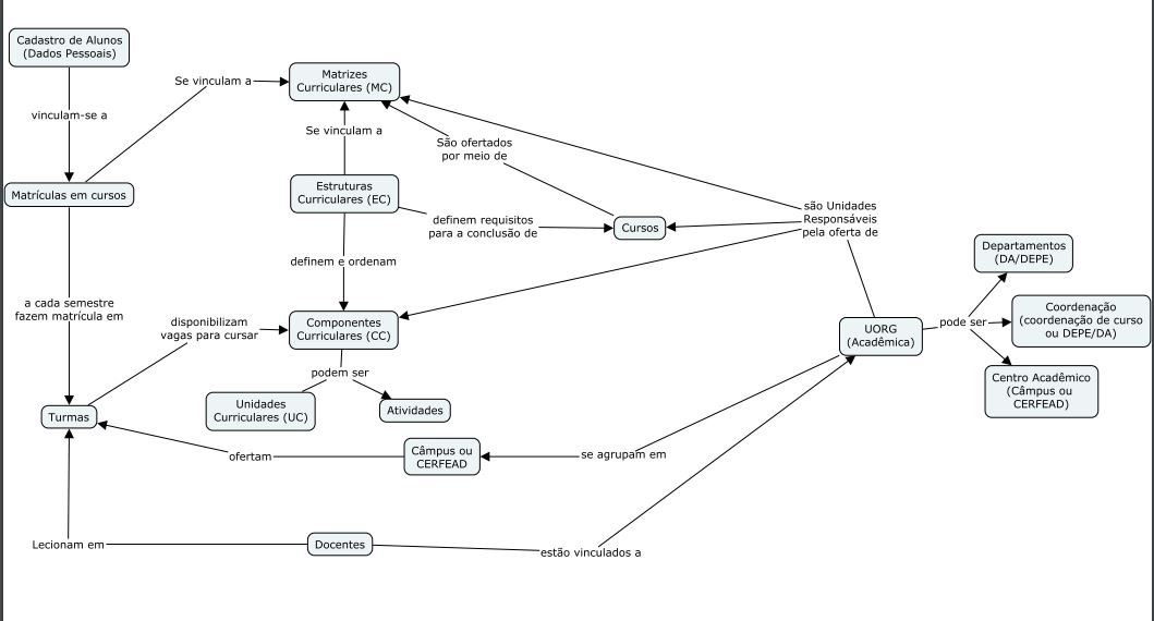
Curso
O cadastro do curso é a base do registro acadêmico, define seu nome, Tipo de Curso, Tipo de Oferta, Unidade Responsável (UORG), dentre outras. No IFSC, estamos cadastrando cursos de mesmo nome ofertados por câmpus distintos como cursos distintos, por exemplo, temos 5 cursos de engenharia elétrica, ofertados em 5 câmpus diferentes. O tipo de oferta também caracteriza cursos diferentes, por exemplo, em um mesmo câmpus, temos dois cursos técnicos de edificações, um integrado e outro subsequente.
Por questões técnicas e de ordem prática, os nomes dos cursos estão sendo cadastrados com um código numérico entre colchetes no final, com o objetivo de distinguir mais facilmente cursos diferentes, mas que tem o mesmo nome. No caso de cursos que já tinham sido criados no ISAAC, o código original deve ser mantido. Cursos criado originalmente no SIGAA recebem seus novos códigos mediante solicitação à DEIA.
Pelos mesmos motivos, adotamos o câmpus (ou CERFEAD) que faz a oferta como UORG padrão no cadastro de Curso. O cadastro de Unidade Responsável 2 se dá em nível de departamentos ou direções de ensino do câmpus1. A coordenação do curso, em alguns casos, não se encontra cadastrada no sistema (SIGAdmin). Até que seja feito o cadastro, pode-se cadastrar os departamentos ou direções de ensino.
A oferta de um curso se dá por meio de uma matriz curricular. Para cada curso podem ser cadastradas uma ou mais Matrizes Curriculares.
Dados do cadastro de curso:
-
Nome:
Tipo de Curso:
Tipo de Oferta:
Titulação para o Gênero Masculino:
Titulação para o Gênero Feminino:
Código INEP:
Estado de Andamento do Curso:
Município de Andamento do Curso:
Área do Curso:
Modalidade de Educação:
Eixo Tecnológico:
Total de Vagas ofertadas:
Área Sesu:
Área de Conhecimento do Vestibular:
Natureza do Curso:
Periodicidade de Oferta do Curso:
Periodicidade de Oferta dos Componentes Curriculares:
Tipo de Ciclo de Formação:
Convênio Acadêmico:
Unidade Responsável:
Unidade Responsável 2:
Unidade da Coordenação:
Website do curso:
Coordenador Pode Matricular Discente:
Ativo:
Matriz Currisular (MC)
O cadastro da Matriz Curricular (MC) se vincula a um curso já cadastrado e se refere mais especificamente as características de uma oferta de curso. No caso do IFSC, a diferenciação entre as matrizes se dá basicamente pelo turno da oferta. Mas também registra informações acadêmicas importantes, como as certificações intermediárias dos cursos. É possível vincular a uma Matriz Curricular uma ou mais Estruturas Curriculares (EC).
Dados do cadastro da Matriz Curricular: Curso: Câmpus: Turno: Grau Acadêmico: Possui Habilitação? Possui Ênfase? Periodicidade do Curso: Sistema Curricular: Situação: Situação do Diploma: Início Funcionamento: Encontra-se ativa? Permite colação de grau? Autorização de Funcionamento Ato Normativo: Data do Ato Normativo: Data da Publicação: Certificação Intermediária: Descrição:
Estrutura Curricular (EC)
A Estrutura Curricular é vinculada a uma Matriz Curricular específica e registra, fundamentalmente, quais os Componentes Curriculares (CC) que devem ser cumpridos para a integralização da carga horária do curso, bem como a distribuição desses componentes ao longo dos níveis (Graduação e FIC) ou módulos (Técnicos). Estabelece ainda algumas regras para esse cumprimento, como período mínimo e máximo para conclusão do curso, o caráter obrigatório ou optativo dos Componentes Curriculares, carga horária mínima de Componentes Optativos etc. Também se registra ali os Componentes Curriculares cujo cumprimento confere o direito a Certificações Intermediárias. Cada Estrutura Curricular é cadastrada sob um código único. Adotamos no IFSC um código numérico de 4 dígitos (o mesmo do curso), seguido de mais um dígito para indicar a versão da Estrutura Curricular (0267.0, 0267.1 etc.). Todo aluno deve estar vinculado a uma EC para que o sistema interprete aquilo que ele cursou em termos de integralização da carga horária. No caso de alunos migrados do ISAAC que tenham sido cancelados ou formados, esse vínculo não será feito. Eles constaram no sistema apenas com seus dados pessoais e histórico escolar migrados do ISAAC, ou seja, o SIGAA não processará suas informações acadêmicas.
Dados da Estrutura Curricular:
Código: Curso: Matriz Curricular: Ano-Período de Implantação: Carga Horária Optativa Mínima: Carga Horária Por Período Letivo Mínima: Carga Horária de Componentes Curriculares Isoladas Máxima: Aproveitar Componentes de Outro Currículo Créditos Por Período Letivo: (Mínimo; Médio; Máximo) Prazo Para Conclusão (em semestres): (Mínimo; Médio; Máximo) Ativo: Componentes Curriculares (nível/módulo, certificação intermediária, carga horária optativa por semestre)
Componentes Curriculares
Os Componentes Curriculares (CC) são de dois tipos básicos: Unidades Curriculares (UC) ou Atividades. Há várias características comuns ao cadastro de UC e Atividades, como seu vínculo com uma Unidade Responsável (UORG) e um Curso. O vínculo com um Curso não impede que o CC seja utilizado em outro Curso, desde que da mesma UORG1. Adotamos um padrão para registro dos códigos dos CC. Usamos três letras que remetam ao nome do CC, seguida de 4 ou 3 dígitos para designar o código do curso e 2 dígitos para designar a fase correspondente ao CC na EC. Por exemplo, temos o CC: CC: MAT60203 - MATEMÁTICA – 40h Curso: FLN - Florianópolis - TÉCNICO EM ELETROTÉCNICA [602] – Técnico – Integrado - Presencial MC: TÉCNICO EM ELETROTÉCNICA [602] - Florianópolis - Presencial - M - TÉCNICO EC: 602.2, no 3º nível da EC
Código: 602.2 Ano.Período de Implementação: 2015.1 Matriz Curricular: TÉCNICO EM ELETROTÉCNICA [602] - TÉCNICO - M - Presencial Obrigatória: Sim Período: 3 Ativo: Não
Esse componente pode ser usado, por exemplo, em outro curso técnico integrado de FLN: técnico integrado de edificações. Para isso é necessário que os CC estejam exatamente iguais nos PPC dos dois curso, de modo que dispensa a criação de dois códigos para CC que são iguais. Uma análise da área de ensino é necessária para determinar que CC pode ser compartilhada nos cursos dos câmpus. É importante que esses cursos que compartilham CC, compartilhem também calendários e grades de horário, pois o CC define as características das turmas que serão criadas. Vale lembrar que nesse caso, o código pode perder o sentido original quando visto na EC do curso que o aproveitou, devido ao código do curso e da fase. Mas uma vez vinculado à estrutura de outro curso, não há problema algum. A separação dos alunos de cada curso poderá ser definida no cadastro de reservas de vagas das Turmas para alunos de determinada MC.
Unidades Curriculares
As UC são disciplinas. Caracterizam-se basicamente por implicarem em registro de frequência e nota em diário de turma. Quanto a carga horária, nos cursos superiores e técnicos, devem ter carga horária múltipla de uma carga horária mínima, correspondente a um crédito (20h)1. Nos cursos FIC, não há exigência de carga horária mínima ou múltipla de relação crédito-carga horária específica, desde que a carga horária seja um número inteiro de horas (sem expressão de fração de hora).
Atividades
As Atividades são CC que diferem das disciplinas pois não preveem, necessariamente, atribuição de frequência e nota em diário de classe. Podem ser de vários tipos (TCC, estágio etc.) e cada tipo pode assumir uma de três formas de participação. Mais que as UC, as Atividades permitem uma série de configurações, podendo até mesmo assumir um formato quase igual à de uma UC, definindo horários específicos, registro de notas e frequência. A definição da carga horária não precisa ser múltiplo do número de créditos.
Turmas
As turmas são criadas a cada período letivo para realização das matrículas dos alunos para cursarem os CC de sua EC, CC equivalentes àqueles da sua EC e Componentes Curriculares Isolados. O cadastro de uma turma a vincula a um CC cadastrado. Define-se o câmpus que oferta a turma, a capacidade de alunos, o período de funcionamento da turma, o horário das aulas, os docentes e reservas de vagas para os cursos. A necessidade de registrar ou não algumas dessas informações específicas é determinada pelo CC a que a turma se vincula (ver 4.3.Outras questões sobre Componentes Curriculares). Um aspecto importante é o registro das Reservas de Vagas. É o registro dessas reservas que permite que o sistema reconheça que uma turma tem um vínculo específico com determinado Curso/MC1. Nos processamentos de matrícula, que definem quais alunos devem ser matriculados numa dada turma, a reserva de vagas garante a prioridade de alunos de uma MC/Curso de se matricularem nessa turma.
Alunos
Os alunos são cadastrados no SIGAA por meio do registro de seus dados pessoais e do vínculo a uma EC/MC/Curso por meio de um número de matrícula. Os alunos podem ser de 3 tipos: Regular, Especial ou Intercambista.
O cumprimento da EC se dá por meio da matrícula nas turmas ofertadas. Dependendo do caso, um mesmo aluno pode ter mais de um vínculo de matrícula com IFSC, em cursos diferentes (isso não pode ocorrer em cursos técnicos e superiores, segundo o RDP). Se um aluno está vinculado a uma EC, deve ser matriculado em turmas a cada semestre, a menos que tenha trancado sua matrícula. É importante diferenciar o status do aluno no curso e o status de suas matrículas em turmas.
