DEIA - Submissões CEPE
Tutoriais Submissões CEPE
Para todos
Para autores
Para secretaria
- Minhas ações
- Submeter projeto sem avaliação
- Cadastro de avaliadores
- Designação de avaliadores
- Registrar deliberação do colegiado
- Publicar Resolução/Projetos
- Informações sobre projetos
- Modificar dados de submissões
- Reordenar resoluções
Para avaliadores
O sistema de submissões da Pro-Reitoria de Ensino usa um sistema de submissões de revistas eletrônicas, chamado Open Journal System (OJS). Nesse sistema ocorreram modificações nos arquivos de tradução para adaptar os termos para um uso mais adequado. Atualmente, somente o Colegiado de Ensino Pesquisa e Extensão (CEPE) irá usar o sistema. Futuramente o mesmo poderá ser estendido a outros órgãos ou colegiados.
O endereço de acesso ao sistema é:
https://submissoescepe.ifsc.edu.br/
As páginas exibidas no menu lateral direito são tutoriais para auxiliar os usuários no uso do referido sistema. Abaixo é exibida a mesma lista de tutoriais com um pequeno resumo da funcionalidade abordada.
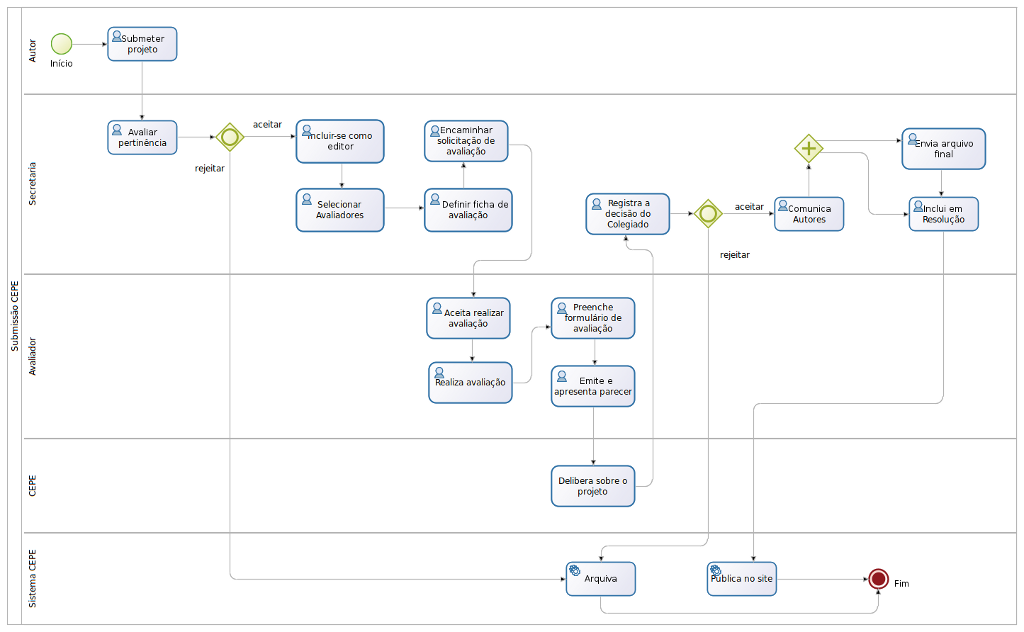
Basicamente, o fluxo de submissão é explicado pelo diagrama no formato BPMN a seguir:
Para autores
Todos os servidores do IFSC possuem cadastro no sistema, pois é o mesmo cadastro usado para acessar os outros serviços da Instituição. Porém, para submeter um projeto ao CEPE é necessário que o usuário seja registrado no sistema. Esse tutorial explica os passos necessários para que o o usuário registre-se como autor.
Esse tutorial explica, de maneira sucinta, os passos para submissão de projetos no sistema de Submissões da PROEN.
Para secretaria
A tela de "Minhas ações" para a Secretaria dispõem as informações necessárias para gerenciar o fluxo de avaliação dos projetos no CEPE. Portanto, é importante entender os números apresentados na mesma.
Os usuários com permissão "Gerencial" (Secretarias) podem publicar projetos diretamente no site sem passar pelo processo de avaliação. Esse tutorial explica o procedimento.
Nesse processo a secretaria do CEPE irá designar os avaliadores para os projetos recebidos.
O tutorial explica como criar uma resolução e associar projetos à ela.
Para avaliadores (pareceristas)
Passos para acesso aos projetos designados e processo de avaliação no sistema.
